天翎低代码平台为中建四局构建的供应链管理系统 | bpm-非凡棋牌
项目痛点:中建四局成立于1962年,是世界500强第21强企业“中国建筑股份有限公司”直属骨干公司,拥有房屋建筑工程施工总承包特级等多项资质,是中央驻粤大型综合投资与建设施工集团。在上级单位的指导下,为进一步提升易货贸易工作效率,需要对内部搭建一套供应链管理系统,包括移动智能化办公、运输管理一体化、电子印章等内容。
非凡棋牌的解决方案:基于对数字化转型的共同理解和双方信息化建设合作的经久相承,最终通过天翎平台为基础构建全新的供应链管理3.0系统,包括供应商管理、合同管理、发货管理、财务计划管理、移动办公等系统。

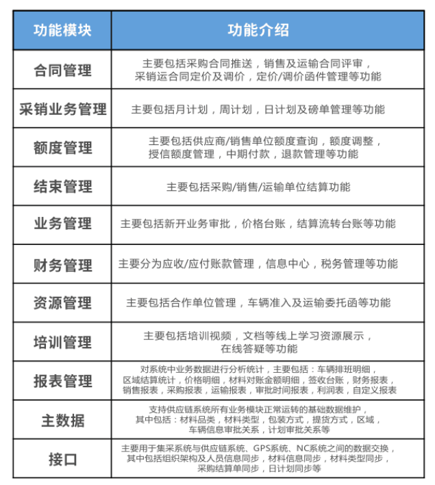
供应链管理系统:

功能的描述:

供应链平台非凡棋牌首页:

销售合同管理模块:新增定价、发起调价、合同归档、补充合同、函件查询等模块。

财务报表的统计:

计划内控管理系统:计划内控功能主要是对工作计划、内控考核、任务协作、部门内务进行统筹管控,支撑各项业务工作有序开展的同时,提高工作效率。

模块功能的描述:

移动端订单管理模块:

运输订单小程序:运输水泥数据实时采集困难,难以做到一键结算,为解决这一难题, 运输调度小程序非凡棋牌的解决方案应运而生。
审批流程:

消息驱动模式:


(订单消息通知 订单详情)
业务规则:
1、日计划下达后,指定运输单位,系统自动生成订单信息,将订单信息通过运输调度小程序推送给运输调度员,运输调度员根据单位实际情况为该订单分派车辆与司机,司机收到工单后赶往水泥厂装货并采集发货数据后,讲水泥运往搅拌站,搅拌站收到货后在系统上进行验收确认,整个过程司机需要将纸质磅单拍照上传。
2、消息驱动模式:全程由系统推动消息,由使用人员被动的使用小程序;
3、主动模式:微信关注小程序,运输单位调度员,司机,销售单位主动进入小程序
运输调度程序能够正常运转的前提条件是销售单位要正常在系统填报日计划。
总结:通过天翎myapps平台开发的系统,帮助中建四局实现了移动化办公、实现了各类系统的整合,做到了统一平台、统一入口、统一管理的便利。在当前科技高速发展的大背景下,企业管理进入信息化时代,供应链管理系统是提高企业信息化发展的重要途径。